
마우스 휠 클릭 + 드래그 = 회전

휠 클릭 + shift = 시점 이동

마우스 휠 상하 or ctrl + 마우스 상하 = 줌 인, 줌 아웃

본인처럼 넘패드가 없는 키보드를 사용하는 경우는 상단 숫자키로 사용하도록
키보드 - 넘버패드를 애뮬레이트 를 설정해야 함
넘패드 조작
1 = 앞 시점
2 = 아래 15도
3 = 오른쪽 시점
4 = 왼쪽 15도
5 = 원근 / 정사법
6 = 오른쪽 15도
7 = 평면
8 = 위쪽 15도
9 = 반대방향

N = 뷰 창
기본 초점값은 50, 카툰 렌더링 등 2D의 경우 100 근처에 두는게 좋음

만약 작업중 카메라 위치를 잃었다면 뷰 창의 모든 프레임을 누를시 오브젝트가 있는 위치로 돌아갈 수 있음

shift를 클릭하고 다른 오브젝트를 누를 시 다중 선택이 가능함

선택창에서 모두를 눌러서 모든 오브젝트 선택 가능
혹은 A키를 눌러서 동일 기능 가능
alt + A는 반대인 모든 선택 해제

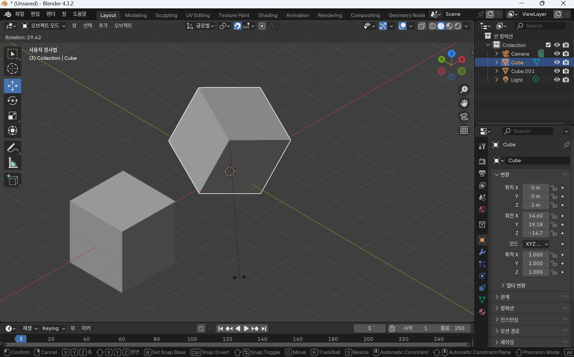
오브젝트를 누르고 G키를 누르면 흰색 외곽선이 생김


이상태에서 R키를 누를시 오브젝트의 회전을 시킬 수 있음
S키를 누를시 스케일을 변경 가능

만약 모든 작용중 특정 축으로만 하고 싶다면 해당 축 키를 눌러서 고정 가능
Ex - X키를 누를시 X축에 고정됨

해당 모든 기능은 왼쪽 툴바에서도 구현되어 있음

오브젝트 삭제는 X키로 수행 가능

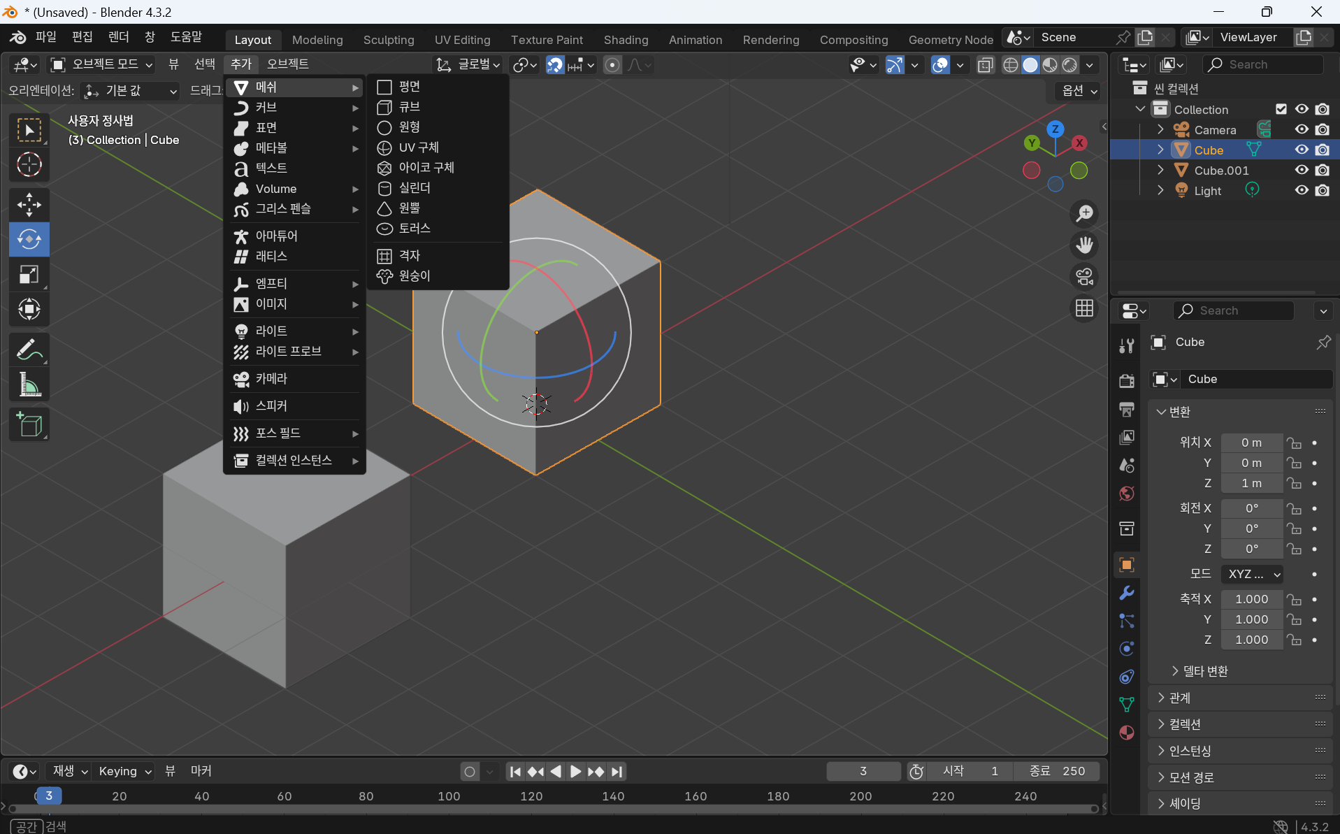
상단의 추가 바를 사용하여 기초 오브젝트를 넣을 수 있음

오브젝트를 추가시 아래에 오퍼레이터 패널이 생김
크기나 버텍스 등 세세한 형태를 조정할 수 있음

오브젝트를 우클릭시 여러 상호작용 가능
자주 사용되는건 shift + D 오브젝트 복제

오브젝트 숨기기 = H
숨긴 오브젝트 다시 보이게 하기 = alt + H
모드 전환과 화면 커스터마이즈

상단 오브젝트 모드로 모드 전환 가능
오브젝트 모드와 에디트 모드의 차이
오브젝트 모드는 주로 오브젝트 추가, 삭제 등에 사용하는 모드
에디트 모드는 ㅈ선택한 오브젝트에 초점을 맞춰 만들어 가는모드

에디트 모드에서 오브젝트를 볼 시 이렇게 선택한 오브젝트의 꼭짓점에 포커스가 잡히는걸 볼 수 있다
이러한 점을 버텍스라 부름

에디트 모드 상단에서 버텍스 선택모드, 에지 선택모드 페이스 선택 모드를 선택 가능
베텍스 모드 = 작은 점 선택 가능
에지 선택모드 = 2개의 버텍스를 연결한 선만 선택 가능
페이스 선택 모드 = 3개 이상의 버텍스로 구성된 페이스를 선택 가능
'공부 > 블랜더' 카테고리의 다른 글
| 블렌더 - 블렌더로 애니 그림체 캐릭터를 만들어보자! C3 캐릭터 머리 만들기 - 혀, 입 모델링 (2) | 2025.02.26 |
|---|---|
| 블렌더 - 블렌더로 애니 그림체 캐릭터를 만들어보자! C3 캐릭터 머리 만들기 - 눈만들기 (0) | 2025.02.26 |
| 블렌더 - 블렌더로 애니 그림체 캐릭터를 만들어보자! C3 캐릭터 머리 만들기 - 눈썹 만들기 (0) | 2025.02.26 |
| 블렌더 - 블렌더로 애니 그림체 캐릭터를 만들어보자! C3 캐릭터 머리 만들기 - 머리 조형 (0) | 2025.02.26 |
| 블렌더 - 블렌더로 애니 그림체 캐릭터를 만들어보자! C2 (0) | 2025.02.21 |